zgyey.com
�����οͣ�
2026年04月07日
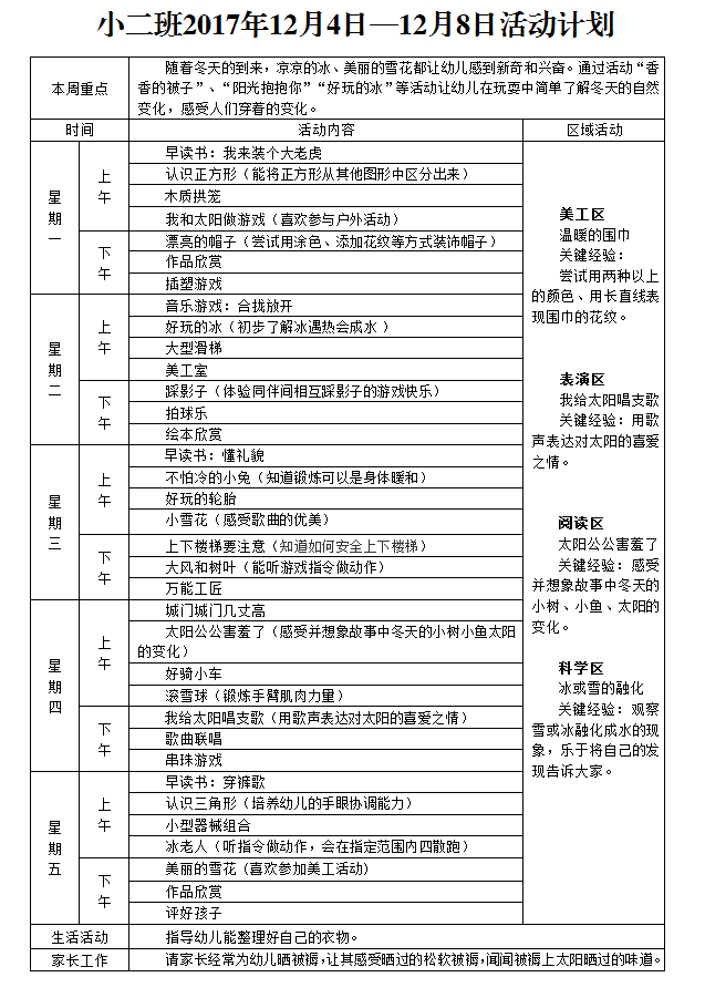
小二班
小一班
小三班
小四班
小五班
小六班
小七班
中二班
中六班
中七班
中三班
中四班
中五班
中一班
大八班
大二班
大六班
大七班
大三班
大四班
大五班
大一班
托一班
托二班
托三班
托四班
毕业二班
毕业三班
毕业四班
毕业五班
毕业一班
八幼
办公室
保健室
保洁
碧桂园
财务室
二楼公共区域
功能房
伙房
教研室
三楼公共区域
望海
小社会公共区域
一楼公共区域
园长室
安全办
十二月第一周周计划
2017-12-01 17:25:45
最新评论
第一页
上一页
下一页
最后一页
快速回复
留 言: